近日,福建省科技特派员工作联席会议办公室公布2025-2026年度科技特派员选认结果,林学院4支团队及13名教师个人凭借扎实的专业功底、丰富的实践经验、突出的创新能力成功入选。此次入选数量较2023年(2支团队、3名个人)和2024年(2支团队、3名个人)实现大幅增加,这既是学院扎实推进“双一流”林学学科建设、深化社会服务的重要成果,也彰显了学院助力乡村振兴、服务地方发展的显著成效。
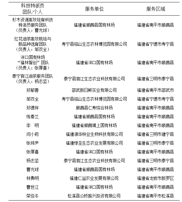
林学院2025-2026年福建省科技特派员团队及个人

入选团队与个人将深入福建省洋口国有林场、福建省顺昌县国有林场、福建绿圣生态农业发展有限公司等13家基层单位,通过科技咨询、技术引进、成果推广及人才培养等系列服务形式,开展杉木产业升级、油茶高效栽培、毛竹林高效培育、特色林产品开发、林下经济与康养等多领域科技服务,推动科技成果向现实生产力转化,为地方经济注入新动能。
近年来,林学院依托“双一流”学科建设和平台优势,围绕乡村振兴战略与产业升级需求,在资源培育、可持续经营管理、经济林栽培、林下经济等领域形成了多项具有自主知识产权的科研成果,并通过科技特派员将学术“论文”写在八闽大地上,实现了科研创新与产业需求的精准对接,既提升了学术研究的实用性,也为地方产业升级提供了强有力的科技支撑。此次入选的科技特派员团队与个人,正是学院学术建设与社会服务深度融合的缩影。
学院将严格落实上级要求,做好跟踪管理、指导服务与政策支持,以此次选认工作为契机,进一步深化院地合作与产教融合,促进科技创新与经济社会发展深度融合,为林业产业创新升级、实现高质量发展贡献林学院力量。
