植物保护学院鲁国东教授团队在国际知名学术期刊Plant Cell & Environment《植物细胞与环境》在线发表了题为"OsMbl1 counteracts OsGdsl1-mediated rice blast susceptibility by inhibiting its lipase activity"的研究论文。该研究首次解析了GDSL脂肪酶OsGdsl1与凝集素蛋白OsMbl1的互作机制在水稻抗稻瘟病中的关键作用,为作物抗病育种提供了重要理论依据。

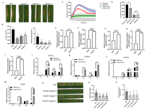
稻瘟病作为全球水稻生产的毁灭性病害,由丝状真菌Magnaporthe oryzae引起,每年造成约30%的产量损失。研究团队前期工作发现,水稻jacalin相关凝集素OsMbl1在模式触发免疫(PTI)中发挥重要作用。本研究通过酵母双杂交、双分子荧光互补等实验,揭示了OsMbl1与OsGdsl1存在特异性蛋白互作。OsGdsl1作为具有脂肪酶活性的关键蛋白,其亚细胞定位集中于脂质体及质外体,且对稻瘟菌侵染及植物激素处理具有显著响应。研究发现,OsGDSL1基因敲除突变体表现出显著增强的稻瘟病抗性,并伴随活性氧(ROS)爆发增强及病程相关蛋白(PR)基因的上调表达(图1)。

图1 OsGDSL1响应稻瘟菌和植物激素的处理并参与调控水稻对稻瘟病的抗性
研究揭示了凝集素蛋白OsMbl1对GDSL脂肪酶的调控作用,当稻瘟菌侵染时,OsMbl1通过抑制OsGdsl1的脂肪酶活性,正向调控水稻免疫应答,从而增强宿主对病原菌的抗性。该研究创新性阐释了植物凝集素调控GDSL脂肪酶活性的分子机制,不仅拓展了植物先天免疫调控网络的理论认知,更为创制抗稻瘟病水稻新种质提供了重要靶标(图2)。

图2 OsMbl1和OsGdsl1介导水稻对稻瘟病的基础抗性的作用机制
学院已毕业博士研究生宋林林为第一作者,通讯作者为鲁国东教授和国家菌草工程技术研究中心叶文雨博士。该研究得到了国家自然科学基金(32472528、31972251、U2005211和31901960)、福建省科技计划项目(2022N0010)的资助。
文章链接: https://doi.org/10.1111/pce.15552
期刊简介:
PCE期刊作为植物科学方向的领军期刊(JCR植物科学1区,中国科学院期刊分区表生物学1区Top,植物科学1区),深入研究植物对环境的响应方式,广泛涵盖了从分子层面到群落水平的生物学、生理学和生态学等因素,涵盖植物生物化学、分子生物学、生物物理学、细胞生理学、整体植物生理学、作物生理学和生理生态学,以及与植物功能相关的结构、遗传、病理和气象方面的研究。
作者简介:

鲁国东(通讯作者)
鲁国东,现任植物保护学院生物农药和化学生物学教育部重点实验室副主任,兼任国家菌草工程技术研究中心副主任。为中国菌物学会植物病原菌物专业委员会委员和福建省植物病理学会副理事长。博士生导师。主要研究领域为植物与病原菌相互作用的分子生物学,特别是水稻与稻瘟病菌相互作用的分子机理研究。在Plant Physiology, Plant Biotechnology Journal, Molecular Plant Pathology, Rice,等期刊发表论文100余篇。主持十几项国家级和省部级科研课题。

宋林林(第一作者)
宋林林,学院已毕业博士,现为生命科学学院博士后,主要研究方向为水稻与稻瘟病菌互作的分子机制研究,在Plants、Rice、Molecular Plant Pathology等期刊上发表SCI论文3篇。
