水稻作为全球最重要的粮食作物之一,正面临多种病毒病害及其昆虫传播媒介的复合威胁。2025年5月5日,开云网页版农林生物安全全国重点实验室吴建国教授团队在Plant Cell & Environment《植物细胞与环境》期刊发表题为 “Phenylpropanoid metabolites mediate antiviral defense and vector resistance in rice infected with RRSV, RGSV, and SRBSDV”(苯丙烷类代谢物介导水稻对RRSV、RGSV和SRBSDV的抗病毒防御及介体抗性)的研究论文,系统阐明了水稻通过调控苯丙烷代谢合成天然代谢物,构建起兼具抗病毒与抗虫功能的防御体系。

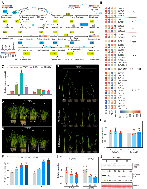
研究聚焦于三种导致水稻矮化和减产的典型病毒:水稻锯齿叶矮缩病毒(RRSV)、水稻草状矮化病毒(RGSV)和南方水稻黑条矮缩病毒(SRBSDV)。通过整合转录组、小RNA组与代谢组等多组学数据,研究发现,病毒感染共同诱导水稻苯丙烷代谢途径的显著激活,进而积累出具有广谱活性的天然代谢物——阿魏酸(ferulic acid, FA)与肉桂酸(cinnamic acid, CA)。这些代谢物不仅可直接抑制病毒复制,还可增强细胞壁木质素沉积,形成物理屏障以阻断病毒传播。更重要的是,FA和CA还可显著干扰病毒传播介体褐飞虱的取食行为与排蜜活动,表现出优异的间接抗虫效果。人工外源补充FA与CA亦验证其在提升水稻抗性方面的显著作用,为天然产物在绿色农药研发中的应用提供了新思路。

该研究不仅揭示了水稻对病毒感染的系统性代谢应答机制,也为开发环境友好型抗性增强策略提供了潜在的分子靶点。未来,团队计划通过代谢物诱导剂筛选或基因编辑等方式,培育更高抗性的水稻品种,助力保障粮食安全与农业可持续发展。

课题组成员
开云网页版张帅教授、吴建国教授和赵珊珊教授为本文的共同通讯作者。博士生吕绍元、本科生朱志鸿为论文共同第一作者。本研究得到国家重点研发计划生物育种重大专项(2024ZD04077)及国家自然科学基金(32025031, 32072381)等项目的资助。
文章链接:https://doi.org/10.1111/pce.15592
