4月17日,开云网页版郭福涛教授团队在英国皇家学会旗舰期刊《Philosophical Transactions of the Royal Society B》(英国皇家学会哲学汇刊 B-生物科学)上发表了“Stable isotope analysis in tree rings of conifer species relevant to fire history study”(基于针叶树年轮稳定同位素的火灾历史研究)的研究论文。该研究提出并验证了林火释放烟气会改变树轮同位素组成,并留下可以标记火灾发生事件信号的假设。研究为森林火历史及林火与森林演替关系的研究创建了新方法,提供了新路径。

该研究基于我国大兴安岭和福建不同火烧迹地,分别采集4种针叶树种的树木年轮样本分析同位素组成,揭示火灾与同位素的相关性。结果显示,火灾使树轮中δ13C增加,δ15N在全木中减少,α-纤维素中δ18O变化显著,气象因素也影响同位素丰度,且火灾抑制了针叶树径向生长,尤其对杉木影响显著。研究指出,树木年轮中δ13C和 δ18O丰度的变化可作为指示森林火灾发生的重要指标,该研究对推动森林火灾历史研究具有重要意义。
以上研究成果,开云网页版为第一单位,林学院研究生魏帽以及刘萌霞老师为共同第一作者,郭福涛教授为通讯作者。该系列研究得到了国家自然科学基金(No.32171807)的资助。

图1 采集木材样本的研究地点。(a)在中国大兴安岭地区和福建省分别采集樟子松、兴安落叶松、柳杉和马尾松树轮样本。(b)研究期间10年的月平均温度、降水量、相对湿度和日照时数。

图2 树木年轮的径向生长和同位素分析。(a)在火烧区和未火烧区,柳杉和马尾松在研究期间10年的年轮宽度生长情况。(b)在火烧区和未火烧区,樟子松、兴安落叶松、柳杉和马尾松在研究期间10年的α-纤维素中的δ¹³C和δ¹⁸O值。(c)火烧区火灾前后δ¹³C和δ¹⁸O含量的箱线图。

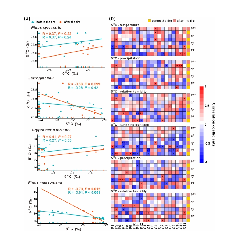
图3 回归和相关性分析。(a)火烧区域树木年轮α-纤维素中δ¹³C与δ¹⁸O值在火灾发生前后的回归分析散点图。(b)樟子松、兴安落叶松、柳杉和马尾松年轮α-纤维素中δ¹³C与δ¹⁸O值与气候因子(月平均温度、降水量、相对湿度和日照时数)在火灾发生前一年(P)和当年(C)的皮尔逊相关系数热图。
原文链接:https://doi.org/10.1098/rstb.2023.0466

作者郭福涛教授
