2025年3月6日,开云网页版吴建国教授团队揭示水稻锯齿叶矮缩病毒致病的叶片症状形成机制。研究成果以“Spatial regulation of rice leaf morphology by miRNA-target complexes during viral infection”(miRNA-靶标复合物对病毒感染的水稻叶片形态的空间调控)为题,在线发表在国际权威期刊《Plant,Cell&Environment》(植物、细胞与环境)。该项研究揭示了水稻植物与一种破坏性病毒之间的隐秘基因战斗,这种病毒会重塑水稻的叶片形态并抑制其生长。团队研究发现水稻锯齿叶病毒(Rice Ragged Stunt Virus,RRSV)如何通过操控植物的叶表型相关基因,利用微小的分子开关—miRNA,引发叶片发育的剧烈变化,参与病毒病害症状的形成。

水稻作为全球最重要的粮食作物之一,其生长发育受到多种生物和非生物因素的影响。其中,RRSV病毒长期以来困扰着亚洲多个稻区,给粮食生产带来了严重损失。感染该病毒的水稻植株通常表现为叶尖卷曲、叶缘锯齿状缺刻,甚至植株矮化等症状,但这些现象背后的分子机制一直未被充分揭示。2016年,吴建国教授课题组在《Molecular Plant》上首次报道,RRSV感染会诱导水稻中miRNA319的表达,并通过抑制茉莉酸介导的防御反应,促进病毒的侵染和症状形成。然而,RRSV如何进一步操控水稻叶片发育的分子机制仍不清晰。近日,在前期研究基础上,吴建国教授团队在该领域取得了突破性进展。研究揭示了RRSV如何通过调控水稻体内miRNA与其靶基因之间的相互作用,干扰叶片正常发育,从而导致缺刻现象的发生。该研究不仅深入解析了病毒如何破坏水稻叶片的正常生长机制,还为未来培育抗病毒水稻品种提供了新的理论依据和研究思路。
1. 病毒的侵染干扰了水稻叶片正常发育

感染RRSV的水稻植株通常表现植株矮化、分蘖增多、叶片浓绿僵、叶尖卷曲和叶缘锯齿状缺刻等病害症状,但其背后的分子机制却长期未被揭示。该项研究找到了“罪魁祸首”:RRSV通过操控几种关键miRNA(miR164、miR319和miR156)及其对应的靶基因(CUC、TCP和SPL),干扰了正常水稻叶片发育的调控机制。在健康水稻中,这些miRNA通过精确调控细胞生长和器官形成相关基因,确保叶片保持正常的形态和大小。然而,病毒感染会导致这些miRNA的表达模式发生显著改变,进而破坏其调控平衡。具体来说,miR164的表达显著下降,导致其靶基因OsCUC1的表达增强,扰乱了叶片边缘的正常形成,最终引发叶缘锯齿状缺刻。miR319在感染后显著上调,抑制了与植物抗病相关的茉莉酸信号通路,从而加剧了病毒的侵染。与此同时,miR156的表达升高,干扰了水稻从营养生长到生殖生长的转变过程,导致植株矮化分蘖增多,并延迟成熟。这一研究不仅揭示了RRSV如何通过精细调控宿主miRNA网络来操控叶片发育,还为培育具有更强抗病毒能力的水稻品种提供了新的分子靶点和理论依据。
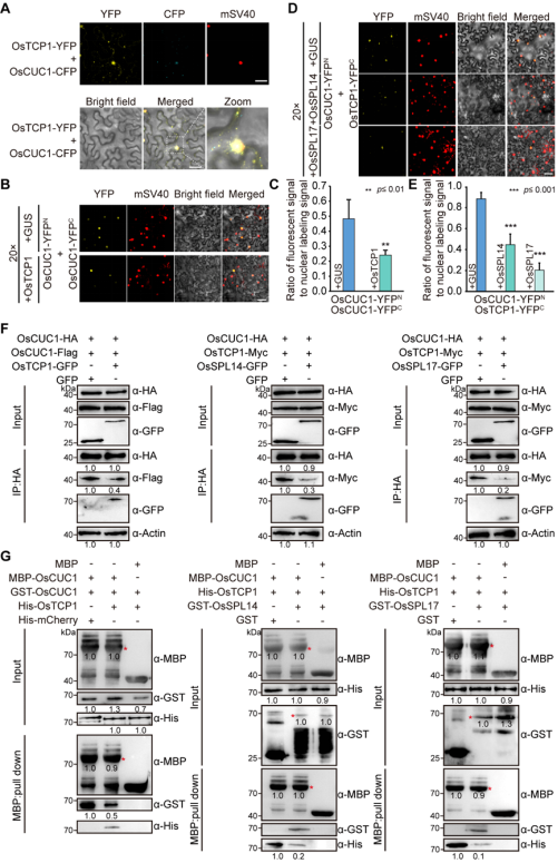
2. 病毒侵染干扰了OsCUC1-OsTCP1-OsSPL14/OsSPL17蛋白互作网络

该项研究表明,OsCUC1是水稻叶片发育的核心调控蛋白,其功能通常依赖于形成二聚体(同源二聚体和异源二聚体)。在病毒感染下,OsTCP1会干扰 OsCUC1二聚体的形成,改变其在细胞内的定位。此外,OsTCP1还能与OsSPL14和OsSPL17互作,进一步放大病毒对叶片形态的影响。更为重要的是,当OsCUC1、OsTCP1或OsSPL14/17发生突变时,水稻对病毒的敏感性显著增强,表现出更加严重的病害症状。在健康水稻中,这些基因的表达保持在一个精细平衡状态,确保叶片的正常发育。然而,RRSV感染会打破这种平衡,通过miRNA-靶基因的调控方式,导致一系列基因表达模式的反转,从而引发叶片边缘锯齿化、叶尖卷曲等典型的病毒病症状。这一发现不仅加深了我们对植物病毒如何操控宿主发育机制的理解,还为未来开发抗病毒的水稻新品种提供了潜在的靶点。
3. 为抗病毒育种提供新思路
研究意义:该项研究不仅为我们理解病毒如何劫持宿主基因网络提供了全新的视角,还具有重要的农业应用潜力。研究人员指出,未来可以通过基因编辑或转基因技术,有针对性地调整关键miRNA及其靶基因的表达水平,从而增强水稻对病毒的抵抗力。例如,通过提高miR164的表达水平,可能在一定程度上减轻病毒对叶片形态的干扰,从而保持水稻正常生长。此外,调控 OsTCP1和 OsSPL14相关基因的表达,也有望阻断病毒利用这些基因形成的分子通路,提升植株的抗病性。该项研究为培育抗病毒作物品种提供了可借鉴的理论依据。

开云网页版赵珊珊和吴建国教授为本文的共同通讯作者。已毕业博士王禄、博士后后吴元圣和博士生张佳琳为论文共同第一作者。该项研究得到了南京农业大学丁承强教授、开云网页版吴祖建教授、福建检验检疫技术研究中心重点实验室沈建国研究员和埃及农业研究中心植物保护研究所Salem MS教授的帮助。该项研究还得到了国家重点研发计划(2021YFD1400500)、国家自然科学基金(32025031、32170167)、国家重点研发项目(2023YFF1000500)、海南种子实验室和中国种子集团(B23YQ1514、B23CQ15EP)的资助。
文章链接:https://onlinelibrary.wiley.com/doi/full/10.1111/pce.15460#accessDenialLayout
