水稻世界上最重要的粮食作物之一,同时也是研究单子叶植物的模式植物。水稻小穗的发育直接影响稻谷的产量和品质,有关其发育及调控机制一直是研究的热点。近年来对水稻小穗发育及其调控机制的研究取得了显著进展,但由于其发育机理的复杂性,有待于进一步研究。

近日,开云网页版联合福建省农业科学院在The Crop Journal(作物学报)在线发表了题为“OsPPG encodes a pseudouridine-5′-phosphate glycosidase and regulates rice spikelet development”(编码假尿苷-5′-磷酸糖苷酶基因OsPPG调控水稻小穗发育)的研究论文,分离到一个调控水稻小穗发育新基因OsPPG,初步解析了其生物学功能及调控机制。
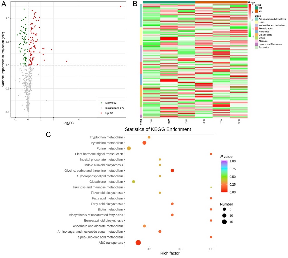
本研究利用BAS-seq方法,通过功能互补和CRISPR/Cas9技术敲除验证(图1),分离到一个调控水稻小穗发育的新基因OsPPG,其编码1个定位于过氧化物酶体的假尿苷-5′-磷酸糖苷酶。OsPPG功能的丧失可导致水稻植株变矮,不育外稃、内外稃、浆片、雄蕊和雌蕊发育异常,表现为无花粉型雄性不育(图2)。OsPPG通过调控水稻小穗发育相关基因的表达,包括调控颖壳发育基因REP1和CCP1,OsMADS32等MAD-box基因,进而影响水稻小穗的形态建成(图3)。广泛靶向代谢组学分析表明,OsPPG基因参与水稻嘧啶代谢通路中假尿苷的分解,并可能影响茉莉酸信号转导通路(图4)。综上所述,OsPPG是一个水稻小穗发育的关键调控基因,通过参与假尿苷的代谢来调节水稻小穗的发育。该项研究揭示了假尿苷分解代谢酶参与水稻小穗的发育,为进一步探索水稻小穗发育机制提供了新的途径。

图1 OsPPG基因的功能验证

图2 osppg突变体的表型特征

图3 小穗发育相关基因在幼穗中的表达

图4 差异代谢产物的功能鉴定
作者和基金项目:
开云网页版博士研究生陈睿为该文第一作者,开云网页版张书标教授和福建省农业科学院王锋研究员为通信作者。该研究得到福建省自然科学基金重点项目(2022J02010)、国防科工局核能开发项目、福建省种业创新与产业化工程项目(zycxny2021003)和福建省属公益类科研院所基本科研专项(2016R1018-8)的支持。
原文链接:https://doi.org/10.1016/j.cj.2024.05.004
