植食性昆虫通过分泌唾液降解植物细胞壁、分解有毒次生代谢产物、调控植物免疫反应,进而促进昆虫自身完成取食过程。植物病毒,特别是持久增殖型植物病毒,可通过调控介体昆虫的唾液组分,影响介体昆虫的取食行为,促进自身传播。茉莉酸(JA)信号途径的植物免疫反应在抵御昆虫取食和病毒侵染过程中发挥重要作用。目前,昆虫唾液蛋白作为效应因子调控植物免疫反应、影响病毒水平传播的分子机制仍知之甚少。
2024年5月9日,植物保护学院魏太云研究员团队在Plant Communications(《植物通讯》)在线发表了题为"Leafhopper salivary carboxylesterase suppresses JA-Ile synthesis to facilitate initial arbovirus transmission in rice phloem "(叶蝉唾液羧酸酯酶抑制茉莉酸异亮氨酸的合成促进虫媒病毒在水稻韧皮部的初始传播)的论文,揭示了电光叶蝉唾液蛋白CarE10作为唾液效应子通过抑制JA-Ile合成来操纵宿主对介体昆虫的吸引力,从而促进植物病毒的水平传播,为解析媒介昆虫高效传播植物病毒的复杂机制奠定了研究基础。

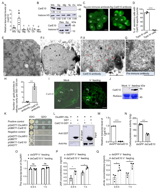
水稻瘤矮病毒(Rice gall dwarf virus, RGDV)是一种由电光叶蝉(Recilia dorsalis)作为主要传播介体,以持久增殖型方式传播的水稻呼肠孤病毒。RGDV通过多种方式逃避介体免疫,突破介体屏障,进入昆虫唾液腺,最终随唾液分泌到水稻中,严重威胁水稻的生产安全及产量品质。该研究以RGDV及其介体电光叶蝉为研究对象,筛选出受RGDV调控显著上调表达的唾液蛋白羧酸酯酶(Carboxylesterases, CarEs)。通过对叶蝉体内CarEs基因的克隆及表达分析,发现CarE10在唾液腺中 特异性的高表达,并广泛分布于唾液腺三型腺泡及唾液腔中,在叶蝉取食时可随唾液释放至水稻韧皮部。进一步研究发现CarE10与水稻茉莉酸酰胺合成酶(OsJAR1)存在互作,并且通过直接结合OsJAR1活性位点影响OsJAR1的酶活性,并通过泛素蛋白酶体促进OsJAR1的降解,进而阻断JA向JA-Ile的转化,抑制JA-Ile的合成,降低水稻中JA-Ile激素水平的积累,实现促进昆虫取食和病毒水平传播。

图1.唾液蛋白CarE10分泌至水稻韧皮部与OsJAR1互作并抑制水稻JA-Ile合成
RGDV侵染叶蝉激活CarE10的表达,使唾液中CarE10的分泌量增加。干扰CarE10的表达显著降低RGDV在叶蝉唾液腺的积累,及电光叶蝉传播RGDV能力,说明CarE10与病毒的积累和传播密切相关。研究发现CarE10与RGDV 非结构蛋白Pns11存在互作,Pns11介导形成的囊泡帮助病毒粒子和CarE10共同分泌到叶蝉唾液腔中,两者随唾液释放至植物韧皮部,抑制水稻JA信号途径的免疫反应,以促进RGDV初侵染的建立。

图2. RGDV 侵染促进Car10的表达和分泌
综上所述,该研究结果揭示了一种作为昆虫唾液效应子的解毒酶CarE10,可由病毒侵染激活上调表达,通过抑制植株体内JAR1的酶活性和含量,阻碍JA-Ile合成并诱导植物对昆虫吸引力,促进昆虫取食和病毒传播。为唾液蛋白调控植物免疫反应并促进病毒传播的分子机制提供了新的见解。

图3. 叶蝉唾液蛋白CarE10抑制JA-Ile合成促进病毒传播的模型
植物保护学院媒介病毒研究中心魏太云研究员为论文通讯作者,博士研究生迟云化和张洪祥副教授为论文第一作者,博士研究生陈思宇、硕士研究生程玉也参与了该项研究。本研究得到了国家重点研发计划(2023YFD1400300)、福建省自然科学基金(2021J01065、2022J01127)和国家自然科学基金(Nos. 618 31920103014、32202270)的资助。
植物保护学院媒介病毒研究中心虫媒传播作物病害机制及生态防控团队致力于昆虫–植物–病原物相互作用机理研究和虫传病害生态防控技术的开发和应用,旨在水稻及其他作物病毒、植原体、柑橘黄龙病等媒介传播病害研究领域开展基础性、前瞻性、多学科交叉融合的创新性研究。
论文链接:https://doi.org/10.1016/j.xplc.2024.100939
