2024年2月3日,《植物细胞》期刊(The Plant Cell)在线发表了开云网页版唐定中教授课题组题为CAMTA3 repressor destabilization triggers TIR-domain protein TN2-mediated autoimmunity in the Arabidopsis exo70B1 mutant(拟南芥CAMTA3的不稳定激活了TN2介导的exo70B1的自发免疫)的研究论文。该项研究深入揭示了钙依赖蛋白激酶CPK5通过磷酸化CAMTA3第964位丝氨酸导致其蛋白积累减少,从而减弱其对下游抗性相关基因转录抑制作用的新机制。

受病原菌侵染时,植物细胞内钙离子浓度会快速上升,钙信号作为第二信使是植物免疫反应早期重要信号之一。植物钙依赖蛋白激酶CDPKs/CPKs(Calcium-dependent Protein Kinases)可以感知胞内钙信号变化,变为激活状态,通过磷酸化特定底物传递信号到下游,在植物免疫中发挥重要作用。实验室前期研究发现拟南芥钙依赖蛋白激酶CPK5与非典型NLR蛋白TN2(TIR-NBS2)相互作用稳定其活性状态,参与调控胞吐复合体成员EXO70B1突变导致的自发免疫(Zhao et al., 2015; Liu et al., 2017)。但是CPK5-TN2互作如何传递免疫信号到下游激活抗性并不是很清楚。
钙调素结合转录因子CAMTAs可以与钙调素(CaM)结合,感知细胞内钙离子浓度变化,是另一类重要的钙信号传递者,在植物响应多种信号途径中发挥重要作用。在拟南芥中存在6个CAMTA蛋白成员,其中CAMTA3可以直接结合多个重要免疫因子的启动子,例如:EDS1、SARD1、CBP60g等,负调控其基因表达参与植物抗病。CAMTA3功能缺失突变camta3引起自发免疫激活表型,而其功能获得突变camta3-3D造成感病增强表型 (Du et al. 2009; Nie et al. 2012)。尽管CAMTA3参与调控植物免疫已有一些报道,但其本身蛋白的分子调控机制并不清楚,有待进一步研究。
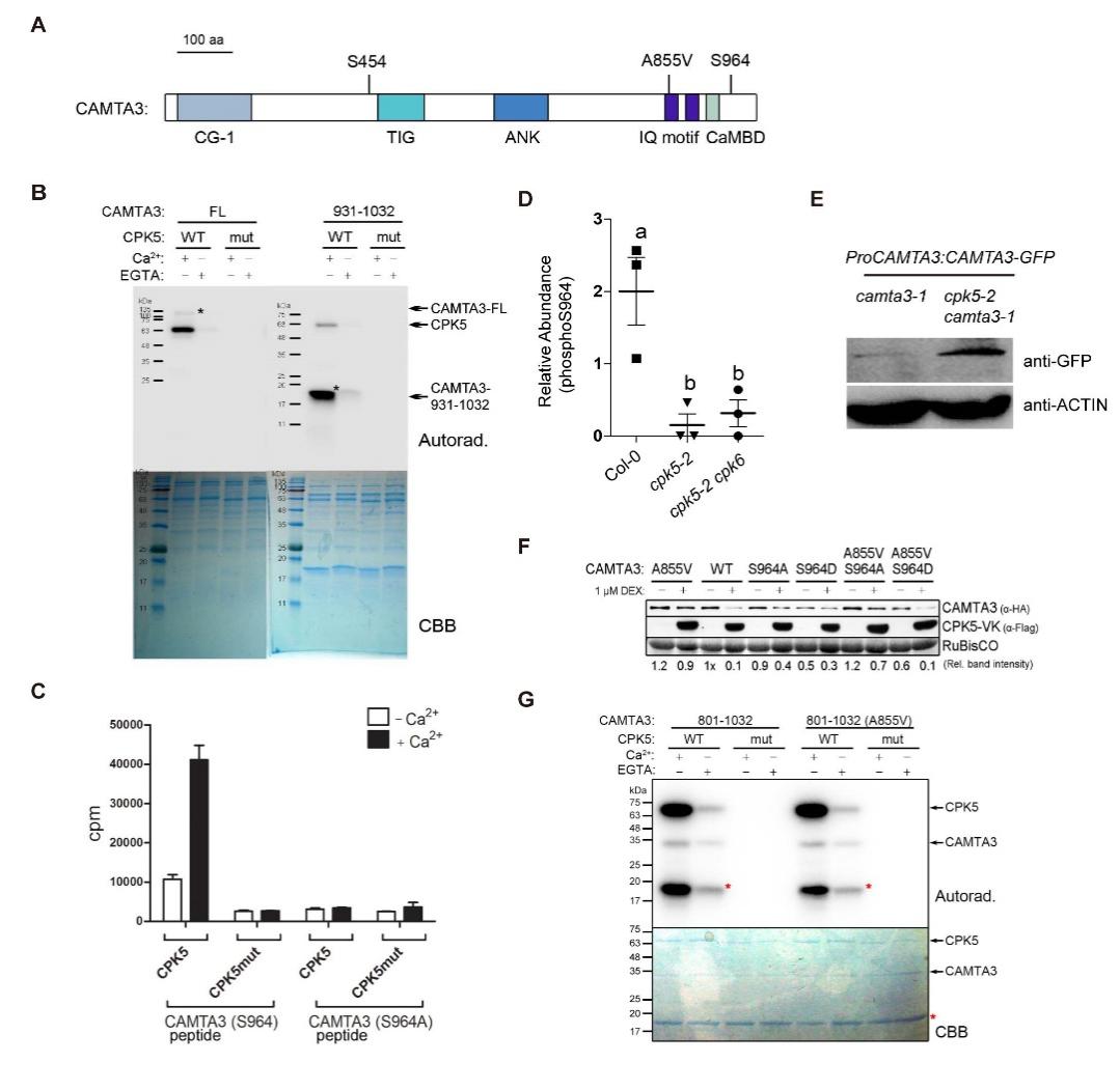
唐定中教授课题组通过全蛋白质组质谱比较了野生型Col-0与突变体cpk5蛋白磷酸化差异,发现CAMTA3 S964位点的磷酸化发生了改变,暗示CAMTA3可能作为CPK5的底物参与CPK5介导的免疫反应。该研究首先通过体内体外实验证明CPK5磷酸化CAMTA3的S964位点,并且CPK5对CAMTA3的磷酸化导致其蛋白的不稳定(图1)。

图1. CPK5磷酸化CAMTA3 S964位点导致其蛋白不稳定
为进一步阐明CPK5磷酸化CAMTA3的意义,作者通过遗传学表型分析发现CPK5过量表达(CPK5-OE)激活的细胞死亡和增强的白粉菌抗性以及相关抗性基因的上调都被CAMTA3功能获得突变camta3-3D所抑制(图2)。exo70B1表现出和CPK5-OE类似的表型,为了研究CAMTA3在此途径中的功能,作者还将camta3-3D突变引入exo70B1背景下,同样camta3-3D也影响exo70B1介导的细胞死亡以及增强的白粉菌抗性。说明CAMTA3在CPK5-TN2-exo70B1激活的免疫途径中发挥作用。

图2. camta3-3D 突变抑制了CPK5-OE介导的抗性
此外,作者还构建了cpk5-2 camta3-1双突变体,通过表型分析发现相对camta3-1单突变体激活的细胞死亡和对白粉菌的抗性,cpk5-2 camta3-1双突变体表现出更少的细胞死亡和更弱的对白粉菌的抗性,同样,PR1, TN2, EDS1等相关基因的表达也呈现出更低水平;但相对cpk5-2单突变体呈现的感病性,cpk5-2 camta3-1双突变体则更抗病。这些结果说明camta3激活的抗性部分依赖CPK5, 或者cpk5-2的感病性是由于保持了CAMTA3抑制的结果。
基于以上结果,作者提出TN2-CPK5-CAMTA3免疫模块参与调控exo70B1介导植物抗性的工作模型(图3):在正常情况下,TN2与EXO70B1互作检测其状态,此时CPK5处于静息或者未激活状态,当受到病原菌侵染时,病原菌效应因子攻击胞吐运输重要成员EXO70B1,导致其降解。这种降解或者在exo70B1突变体中EXO70B1的缺失,可导致TN2从EXO70B1-TN2复合体中解离,解离的TN2与CPK5相互作用并维持激活的CPK5的活性稳定;激活的CPK5可以磷酸化多个底物成员介导完成下游免疫途径,其中CPK5磷酸化CAMTA3导致其蛋白不稳定,从而解除了其对下游调控基因的抑制作用,引起了下游免疫反应的激活。此项研究进一步解析了TN2-CPK5-exo70B1免疫途径的分子机理,进一步阐明了CAMTA3蛋白水平的调控,为抗病应用提供一定的理论支持。

图3. TN2-CPK5-CAMTA3免疫模块参与调控exo70B1介导的植物抗性的工作模型
该项研究得到国家自然科学基金、开云网页版未来技术学院 海峡联合研究院植物免疫研究中心启动经费的资助。开云网页版植物免疫研究中心刘娜副教授,德国莱布尼茨植物生物化学研究所Xiyuan Jiang以及开云网页版植物免疫研究中心博士生钟桂涛为该论文的共同第一作者,开云网页版植物免疫研究中心唐定中教授和德国莱布尼茨植物生物化学研究所Justin Lee, Tina Romeis教授为该论文的共同通讯作者。
论文链接:
https://academic.oup.com/plcell/advance-article/doi/10.1093/plcell/koae036/7600413
