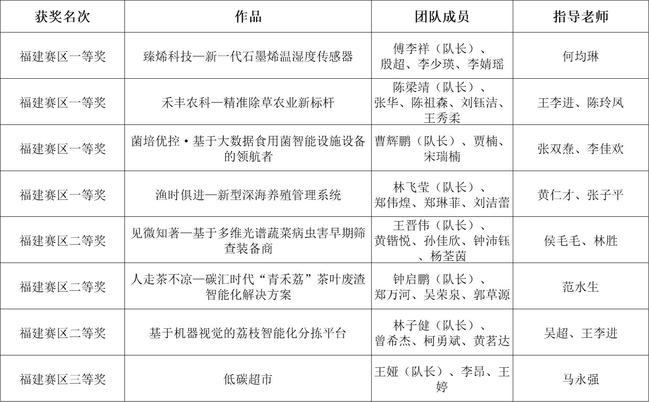
10月21日,第十七届iCAN大学生创新创业大赛福建赛区决赛在厦门华天涉外职业技术学院举办。我校学子经过激烈的角逐,凭借出色的团队创新能力和合作能力在比赛中取得优异成绩,共斩获一等奖4项、二等奖3项、三等奖1项,我校获优秀组织奖。

我校获优秀组织单位奖
同时,我校《臻烯科技—新一代石墨烯温湿度传感器》《禾丰农科—精准除草农业新标杆》《菌培优控·基于大数据食用菌智能设施设备的领航者》3个项目获推进入国赛,将和其他院校的3个项目共同代表福建省向国赛发起冲击。
据悉,iCan大学生创新创业大赛是《2023全国普通高校大学生竞赛分析报告》竞赛目录赛事,于2007年开始举办,秉承“自信、坚持、梦想”理念,旨在激发大学生创新创业热情,培养具有创新精神和创业能力的人才,促进和加强物联网、智能制造、人工智能等高科技领域的产学研结合,搭建科技人才创新生态平台。
附:我校获奖名单:

