9月22日,由中共福建省委宣传部、中共福建省委教育工委、海峡出版发行集团联合组织开展的“追寻领袖足迹 感悟思想伟力”2023年福建省大学生暑期社会实践总结展示会在厦门大学举行。福建省委常委、省委宣传部部长张彦出席并讲话。我校党委副书记曾华平代表学校领取优秀组织单位奖。

学校获优秀组织单位奖
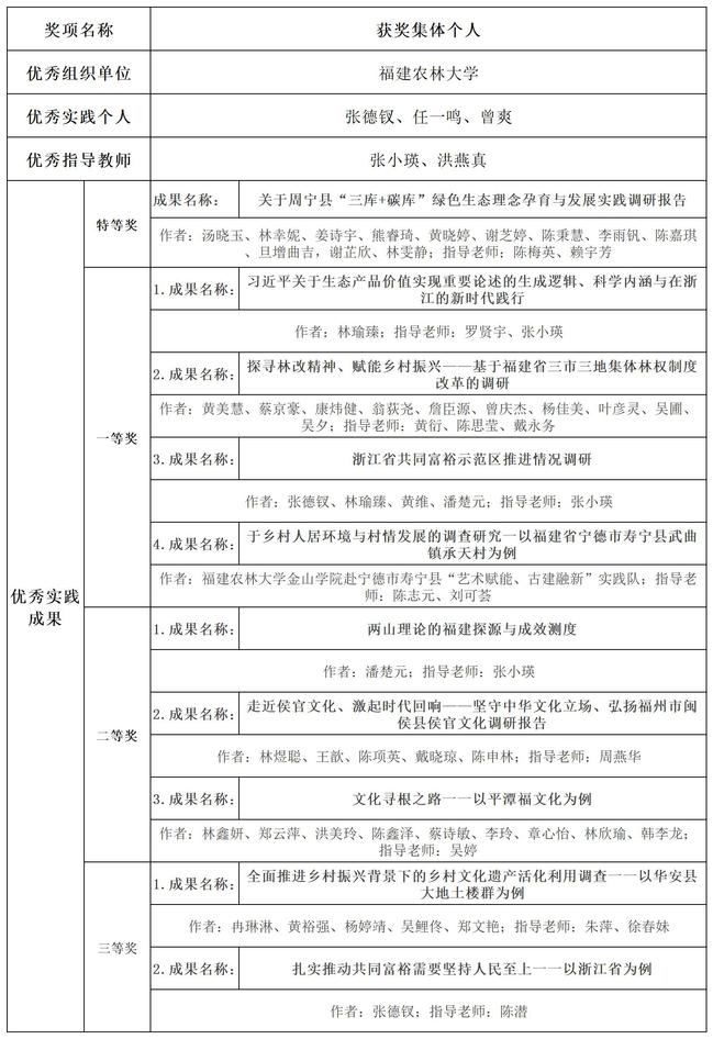
据悉,该活动是福建省大学生暑期社会实践三年行动计划的重要组成部分。今年暑期,福建省共有28万余名师生、上万支队伍围绕“思想探源之路”“一带一路”倡议十周年等主题积极投身火热的社会实践活动中。我校在评选活动中荣获佳绩,被评为“优秀组织单位”称号。其中,“优秀指导教师”获评2人,“优秀实践个人”获评3人,优秀实践成果中,特等奖1项、一等奖4项、二等奖3项、三等奖2项。

我校参会师生代表合影
活动期间,我校习近平新时代中国特色社会主义思想大学生研习社成员张德钗参与圆桌论坛,与福建省其他六所参加“全国路线”的高校师生交流心得体会。
附:我校获奖情况:

