2022年3月7日,农林科学领域国际权威期刊Industrial Crops and Products在线发表了我校国家甘蔗工程技术研究中心高三基团队题为“ScPR1 plays a positive role in the regulation of resistance to diverse stresses in sugarcane (Saccharum spp.) and Arabidopsis thaliana” 的研究论文。该研究揭示了病程相关蛋白1基因ScPR1在甘蔗和转基因拟南芥上应答病原细菌和多种非生物胁迫过程中起重要作用。

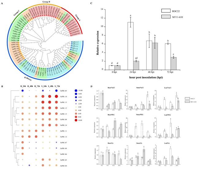
病程相关蛋白(pathogenesis related protein, PR)是植物受病原物侵染或非生物因子刺激后产生的一类水溶性蛋白。根据PR蛋白氨基酸序列和生物学功能划分为19个基因家族,其中PR1蛋白参与植物系统获得抗性(SAR)反应,并且常被作为SAR的标记基因。此外,PR1蛋白还参与植物的非生物胁迫响应,在植物生长或发育中也起着重要作用。有关甘蔗PR1蛋白基因家族成员及其在逆境胁迫中的功能和机制尚不清楚。该研究在甘蔗属割手密基因组上鉴定到19个PR1蛋白基因,基于系统进化分析划分为3个基因亚家族(图1A)。从甘蔗应答赤条病菌(Acidovorax avenae subsp. avenae)侵染的转录组中鉴定到14个ScPR1基因,转录组和聚类分析发现这些基因在抗病和感病品种上的转录表达模式差异明显,其中与割手密SsPR1.14同源基因(Cluster-13677.90901)在抗病上的转录表达水平显著高于感病品种(图1B)。从甘蔗抗病品种新台糖22号上克隆获得该同源基因ScPR1,RT-qPCR验证其在甘蔗赤条病菌、NaCl、PEG6000和水杨酸(SA)胁迫下表达量显著提升(图1C-D)。

图1 甘蔗ScPR1基因家族成员鉴定和表达特征
此外,过表达ScPR1基因的拟南芥转基因株系对丁香假单胞杆菌番茄致病变种菌株DC3000、NaCl和甘露醇胁迫的耐受性显著增强(图2A-B)。在病原细菌侵染的过程中,SA和JA/ET信号途径中的相关防御基因PR3、PR4、PR5和PDF1.2的转录表达也显著上调(图2C)。综上,该研究解析了甘蔗ScPR1基因在逆境胁迫响应中的分子功能,为甘蔗育种提供重要的抗性基因资源,有望在甘蔗抗逆遗传改良上得到应用。

图2 过表达ScPR1转基因拟南芥株系提高对多种逆境胁迫的耐受性
我校国家甘蔗工程技术中心高三基研究员团队成员储娜为该论文的第一作者,高三基研究员为通讯作者,法国国际农业研究中心(CIRAD)Philippe Rott教授参与指导。我校农学院在读研究生周敬如、李娟以及团队成员傅华英、黄美婷和张慧丽参与研究。本研究得到国家糖料产业技术体系(CARS-17)项目的资助。
原文链接:https://doi.org/10.1016/j.indcrop.2022.114736
