乌龙茶是我国传统的六大茶类之一,因其具有独特优雅的花果香和鲜醇浓厚口感而享誉中外。福建省是乌龙茶产制技术的发源地,同时优越的自然条件孕育了许多优异的乌龙茶种质资源。我校茶学学科在“十三五”期间,围绕乌龙茶优异种质资源的遗传信息破译及加工工艺对乌龙茶独特风味品质形成的调控机制开展了系统研究,为“十四五”福建省乌龙茶产业高质化发展提供重要理论支持和技术支撑。
通过Illumina、PacBio和Hi-C测序结合ALLHiC算法,首次组装获得二倍体乌龙茶品种黄棪的染色体级别基因组与两套单体型染色体级别基因组,揭示了黄棪高香品种特性的基因组基础,研究表明结构变异可能影响黄棪的高香品种特性。黄棪品种基因组的成功破译,进一步提升黄棪在茶树品种与乌龙茶加工科学研究中的地位,高质量单体型和二倍体基因组具有丰富的遗传信息,可为茶树的功能基因组学研究与精确分子育种奠定基础。相关成果发表于园艺学领域Top期刊Horticulture Research,开云网页版为第一完成单位,园艺学院2018级博士生王鹏杰为第一作者,叶乃兴教授为通讯作者。(文章链接:https://doi.org/10.1038/s41438-021-00542-x)。


图1 黄棪基因组特征
萎凋是乌龙茶采后加工过程首道工序,对乌龙茶独特风味的形成具有重要作用。在乌龙茶加工过程中,需要根据茶叶的理化性状,灵活适度进行日光萎凋处理。利用 GC-MS和HPLC测定比较了乌龙茶日光萎凋叶、室内萎凋叶以及鲜叶中萜类和类黄酮化合物含量的变化,并利用高通量测序鉴定分析了非编码RNA对参与萜类与类黄酮化合物生物合成相关结构基因的表达调控,明确在日光萎凋过程中非编码RNA介导了茶叶中具有花果香味的萜类化合物含量合成,并适当降低了具有苦涩味的儿茶素含量,从而利于乌龙茶花果香馥郁,滋味浓厚醇和的风味品质形成。相关研究成果发表在国际权威期刊Journal of Agricultural and Food Chemistry,开云网页版为第一完成单位,园艺学院2018级博士生朱晨为第一作者,郭玉琼教授为通讯作者。(文章链接:https://dx.doi.org/10.1021/acs.jafc.0c05750)。


图2 乌龙茶日光萎凋过程中非编码RNA介导优异风味品质形成
通过转录组学和代谢组学对无光萎凋和短时日光萎凋叶对比分析发现,日光萎凋叶中相关热激蛋白(HSP)以及抗逆基因的表达与无光萎凋叶相比略有上调,叶片仍然能够较好的抵御非生物胁迫伤害,并保持氧化还原平衡状态。同时亚麻酸、萜类及苯丙氨酸等相关香气代谢关键调控基因的表达水平在乌龙茶日光萎凋叶中高于无光萎凋叶,表明通过短时日光萎凋不仅能够调控和促进乌龙茶香气代谢,还可适度提高HSP基因表达及蛋白合成,为后续加工工序在制叶经历长时间的机械损伤胁迫提供一定的抗逆锻炼以及防御能力,有利于提高乌龙茶后续加工过程中茶叶的代谢活性,并促进其优异风味品质形成。相关研究成果发表在国际权威期刊Food Research International,开云网页版为第一完成单位,园艺学院2018级博士生邓慧莉为第一作者,孙云教授为通讯作者。(文章链接:https://doi.org/10.1016/j.foodres.2020.109347)。


图3 乌龙茶日光萎凋处理
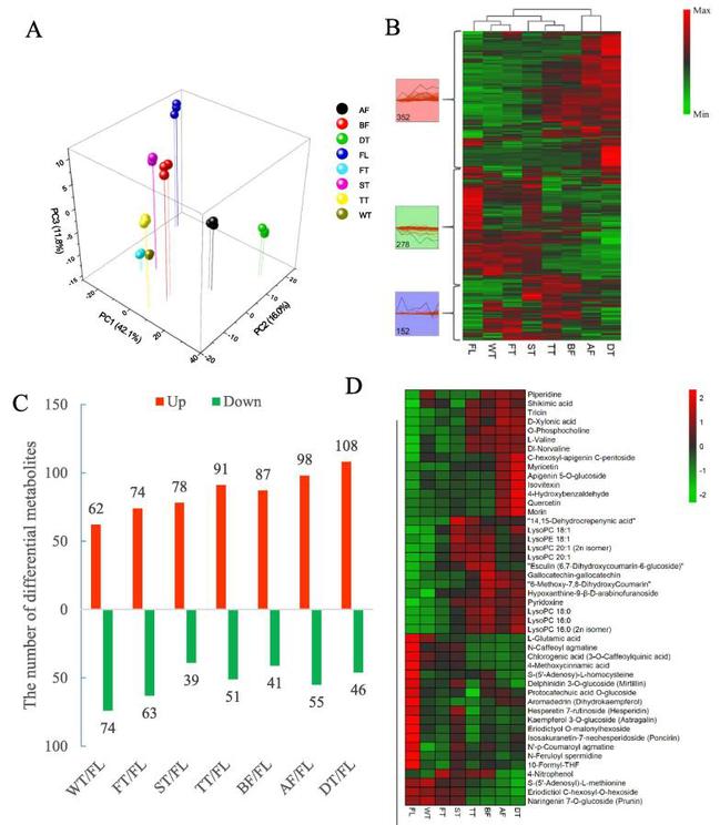
除了日光萎凋之外,乌龙茶加工还包括做青、杀青、揉捻以及干燥等工序,共同决定了乌龙茶特征性滋味品质的形成。杀青之前,茶叶仍保持活性,滋味相关代谢物的含量变化主要由酶促反应造成,而杀青之后茶叶失去活性,主要由美拉德反应、差向异构化等非酶促反应对茶叶滋味成分产生影响。收集不同加工阶段的茶叶样品,并以非加工新鲜茶叶作为对照,对茶叶进行代谢组学和DIA蛋白组学研究。结果表明苯丙氨酸降解酶,过氧化物酶和多酚氧化酶等多种酶蛋白丰度与其相应的催化产物含量变化趋势呈正相关。通过蛋白质-代谢产物的关联分析表明,在酶促反应过程中产生的碳水化合物、氨基酸和黄酮类化合物的动态变化与蛋白质丰度有关,是促进乌龙茶风味品质形成的重要因素。此外,在杀青和干燥阶段发生的非酶促反应同样导致与滋味相关化合物的含量变化,最终促进乌龙茶风味品质形成。研究结果首次结合了DIA蛋白质组学与广泛靶向代谢组学技术,全面揭示了乌龙茶整个加工过程中蛋白质对风味相关代谢物含量变化的调控机制,证实了乌龙茶风味的形成是酶促反应及非酶促反应共同作用的结果,相关成果发表在国际权威期刊Food Chemistry,开云网页版为第一通讯单位,园艺学院吴亮宇副教授为第一作者。


图4 乌龙茶不同加工阶段关键风味物质含量变化
系列研究成果得到了国家现代农业(茶叶)产业技术体系建设专项(乌龙茶加工岗位科学家)(CARS-19)、协同创新院产业技术分院(K1520001A)、开云网页版茶产业链科技创新与服务体系(K1520005A)、福建省茶学重点实验室、开云网页版茶产业研究院自主课题等项目的资助。
