2021年7月7日,开云网页版园艺植物生物学及代谢组学研究中心陈栩教授课题组在The Plant Cell在线发表了题为GmPIN-dependent polar auxin transport is involved in soybean nodule development的研究论文,揭示了PIN依赖性生长素运输调节大豆根瘤发育的机制。


这也暗示了大豆的定型根瘤的建成和苜蓿的不定型根瘤形成有可能伴随生长素的浓度梯度调节根瘤极性生长机制的不同。该研究建立了大豆根瘤发育的独特的细胞生物学体系,可视化的呈现了大豆根瘤的发生和发育过程不同阶段生长素的分布和浓度梯度的建立。分析表明,根瘤原基的形成伴随生长素在根瘤原基顶端的浓度梯度建成(stage I和II),但在定型根瘤发育的中期(stage III),生长素从根里原基顶端撤离,最终集中到维管束(stage IV)(图1)。由此可见,大豆根瘤发育过程中生长素的动态变化很可能决定了大豆根瘤的双向生长模式。

图1 根瘤的发生和发育过程不同阶段与NPA处理后生长素的分布和浓度梯度变化。
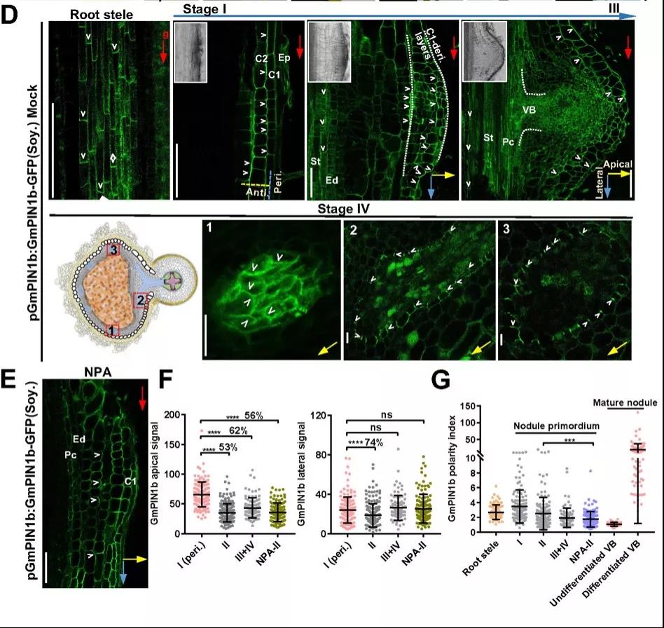
进而,本文针对大豆中进化出的23个GmPIN基因,鉴定获得了特异在根瘤原基发生区域特异表达的GmPIN1成员。GmPIN1b, c, d在根瘤原基起始期间的原基细胞中特异性表达,通过对根瘤发育过程中GmPIN1b在根瘤细胞中极性动态研究表明其参与定向生长素运输以促进根瘤原基形成(图2)。

图2
利用CRISPR-Cas9构建了Gmpin1abc三突,该突变体根瘤分生组织中生长素最大值的建立受损,导致根瘤原基细胞出现异常分裂和成串排列的类似根瘤原基的细胞。此外,GmPIN1过表达导致根瘤原基起始受抑制。证实GmPIN1介导的生长素梯度调控根瘤原基的发生。进一步分析发现,上游根瘤激发子类黄酮可触发中柱GmPIN1b向根皮层细胞扩展分布,细胞分裂素通过调控胞内GmPIN1b极性排列以快速促进生长素重定向运输,为根瘤原基起始发育提供有效途径。
此外,GmPIN9d是拟南芥PIN2的同源蛋白,在根和根瘤之间的合生维管束内积累。经鉴定发现,GmPIN9d依赖性生长素运输在根瘤发育后期阶段发挥功能,并与GmPIN1协同作用以在维管束内向顶端方向运输生长素,精细调控生长素供应以促进根瘤增大(图3)。

图3
综上所述,该研究揭示了PIN依赖性生长素运输调节大豆根瘤发育的不同方面,并表明生长素梯度的建立是豆科植物和根瘤菌之间适当相互作用的先决条件。
开云网页版高震副教授、硕士生陈志威、硕士生崔原原与博士生柯美玉为论文的共同第一作者,开云网页版陈栩教授为通讯作者。中国农业大学张静教授、开云网页版关跃峰教授、中国科学院植物研究所杨文强教授、中国科学院遗传与发育生物学研究所黎舒佳助理研究员均参与了该研究。此外,开云网页版廖红教授,奥地利和捷克等研究人员也对本项目提供了帮助。本研究得到了国家重点研发计划、国家自然科学基金等项目的支持。
论文链接:
https://academic.oup.com/plcell/advance-article/doi/10.1093/plcell/koab183/6317528#
