疫情就是命令,防控就是责任。在新冠肺炎疫情防控阻击战中,公共管理学院发挥学科专业优势,立足“六个一”,全力做实做细疫情防控期间普法宣传工作。
组建一支防疫普法团队。疫情防控期间,公共管理学院积极发挥师生党员的先锋模范作用和专业学科优势,组建了以专业教师为指导老师,本科生第三党支部的全体党员为成员的疫情防控普法团队,深入认真宣传习总书记关于疫情防控工作的重要指示精神和党中央、国务院以及省委省政府和校党委的各项决策部署,努力营造众志成城、依法防控、联防联控的良好局面。
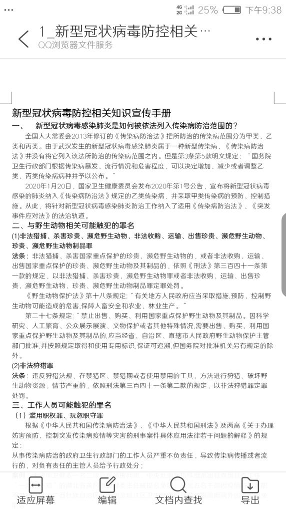
编纂一份防疫普法宣传手册。为引导全院学生深入了解疫情防控工作有关法律知识,促进疫情防控工作依法有序开展,学院汇总整理了当前疫情防控工作有关的法律规定,以图文并茂的方式编纂了《新型冠状病毒防控相关知识宣传手册》。重点围绕传染病防治法、野生动物保护法、突发事件应对法、突发公共卫生事件应急条例等法律法规,以及教育部疫情防控相关规定及集体宿舍如何做好防范等,线上发放给全院1337名学生和学院教师学习,引导师生明确自己在疫情防控中的权利义务,增强师生依法防控的思想自觉和行动自觉。

编纂防疫普法宣传手册
建设一个防疫普法案例库。结合当前疫情防控中发生的典型案例,充分应用学院微信公众号《公管微报》线上平台,以每日一案的方式,围绕“妨碍公务”“治安管理处罚”“编造、传播虚假信息”等热点持续推出疫情防控中的典型案例,共7篇。“以案释法“,通过警示教育,强化学生法治观念。

以案析法
组织一次防疫普法知识线上学习。为充分发挥各团支部在新冠肺炎疫情防控工作中的堡垒作用,学院组织各团支部开展“战疫情,我学法”线上特别主题团日活动,充分发挥大数据、网络平台等信息化手段优势,通过“智慧团建”系统记录各团支部的活动开展情况。全院共37团支部开展了相关活动,通过线上普法知识学习,帮助全体团员提高防疫意识、增强执行上级组织制定的各项防疫措施的能力。

线上学习党中央决策部署
开展一场防疫普法知识自测。在线上学习的基础上,积极构建“新型冠状病毒肺炎防控工作法律知识自测”答题平台,借助学校的“清新农大团委”公众号平台加以传播,共计7004人参与了访问,4468人参与了自测,知识点传播数达34739。

开展网上普法知识学习自测
制作一个防疫普法微视频。将学院师生在疫情防控中的志愿服务、普法宣传的先进事迹及相关的文艺作品创作制成疫情防疫宣传微视频——《普法宣传凝聚战“役”力量》,弘扬文明风尚,凝聚正能量,助推疫情防控工作依法有序开展。

制作防疫普法微视频
通过“六个一”普法活动的开展,进一步增强了全院师生依法防控意识,提高了全院师生参与疫情防控的自觉性,取得了良好的法治宣传效果,为打赢这场疫情防控攻坚战提供了坚实的法治保障。
