10月29日,我校食品科学学院刘斌教授课题组在Cell Research (IF=17.848) 在线发表题为“Cathepsin B inhibitors block multiple radiation-induced side effects in C. elegans”的研究论文,该研究发现芹菜素、黄芩素和丹宁酸(它们在水果和蔬菜中发现的最丰富的酚类化合物)作为新型的CPR-4蛋白酶抑制剂,可以在模仿人体放射疗法的秀丽隐杆线虫辐射模型中,抑制辐射诱导的旁观者效应。

论文截图
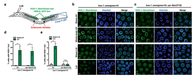
放射疗法(RT)是癌症患者的主要治疗方法之一,由于放射线造成的副作用,亦称为辐射诱发的“旁观者”效应(RIBE),是由受辐照的细胞或组织释放的因子引起的,这些因子作用于未被辐射的细胞和组织,从而诱发基因组不稳定和内质网应激反应等。2017年薛定教授课题组首次在动物模型上系统地揭示了介导radiation-induced bystander effects (RIBE,放射线诱导的旁观者效应)的关键因子CPR-4,人半胱氨酸蛋白酶-组织蛋白酶B(CTSB)的同源物及作用机制。RIBE是决定RT在癌症治疗功效的关键因素,也是易受辐射影响的职业工作人员(例如机组人员,实验室研究人员,医务人员和医疗人员)的主要安全考量,但是目前并没有有效的方法来防止辐射引起的旁观者效应。

论文图示
该研究鉴于CPR-4在RIBE中的关键作用,使用候选方法来寻找抑制CPR-4和CTSB蛋白酶活性的天然产物的小分子化合物。芹菜素,黄芩素和丹宁酸三种化合物以及一种已知的CTSB抑制剂CA-074在体外对重组CTSB和CPR-4蛋白酶表现出良好的抑制活性。尽管芹菜素,黄芩素和丹宁酸对CTSB和CPR-4蛋白酶的抑制活性低于CA-074,但其富含于水果和蔬菜中,在动物试验中显示出一定的抗癌活性和低毒性。该研究揭示了辐射诱导的旁观者效应对细胞DNA的潜在破坏作用,可能导致基因突变和其他副作用,并提出了预防此类旁观者效应的办法。

论文图示
我校食品科学学院郑凌君博士为该论文第一作者,刘斌教授及科罗拉多大学博尔德分校薛定教授共同通讯作者,我校食品科学学院博士生吴枭锜和清华大学生命科学学院李珊珊参与了该项工作。我校为该论文第一完成单位。
文章链接:
https://www.nature.com/articles/s41422-019-0247-3
