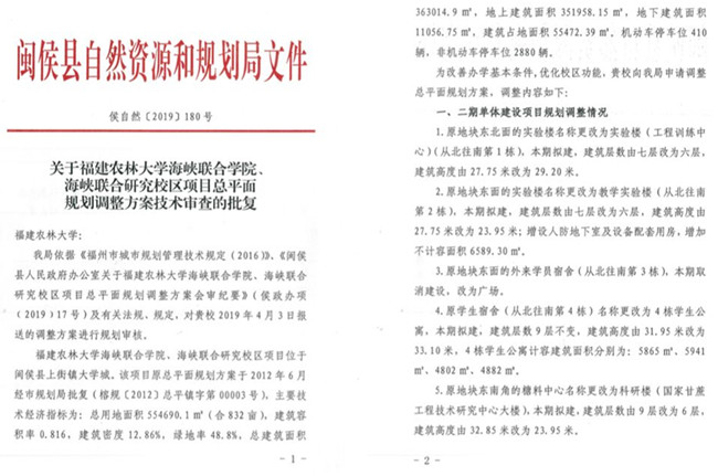
我校旗山校区海峡联合学院和海峡联合研究院项目总平面规划调整方案,今年2月18日经闽侯县人民政府2019年第6次城建专题会议会审,3月19日-3月27日经闽侯县自然资源和规划局公示无异议,4月9日获得闽侯县自然资源和规划局批复。


批文
海峡联合学院和海峡联合研究院项目总平面规划调整方案的批复,标志着海峡联合学院和海峡联合研究院建设项目(二期)报建手续取得突破性进展,为海峡联合学院和海峡联合研究院建设项目(二期)工程设计和施工提供保障。

总平面规划图
我校旗山校区海峡联合学院和海峡联合研究院项目总平面规划调整方案,今年2月18日经闽侯县人民政府2019年第6次城建专题会议会审,3月19日-3月27日经闽侯县自然资源和规划局公示无异议,4月9日获得闽侯县自然资源和规划局批复。


批文
海峡联合学院和海峡联合研究院项目总平面规划调整方案的批复,标志着海峡联合学院和海峡联合研究院建设项目(二期)报建手续取得突破性进展,为海峡联合学院和海峡联合研究院建设项目(二期)工程设计和施工提供保障。

总平面规划图